今天,我们来聊一聊>「 ONDA超微波溶脂 」"ONDA"在意大利语里是”波长、波浪"的意思!
顾名思义,它是来自意大利的提拉塑形设备,>通过微波能量同时作用于脂肪层和皮肤层,实现减脂+紧致弹力的全方位护理。

01
什么是 ONDA ?

Onda于2018年,推出全球第一台运用独特而安全之coolwaves®冷微波能量仪器,作用于治疗局部肥胖、蜂窝组织,同时亦能针对腹部、大腿及臀部,有效溶解脂肪、收紧、塑造体型轮廓。
至今结合PGW技术,将效能拓展至面部肌肤,有效针对提升面部轮廓、溶解脂肪及紧致肌肤。

ONDA来自于意大利DEKA公司,是一款采用2.45GHz超高频微波的非入侵式(也就是无创)仪器。
它的核心CoolWaves™微波技术通过能通过特定频率微波定位皮下脂肪,让脂肪细胞内水分产生热能,从而破坏脂肪细胞经淋巴而排除体外,同时还能刺激真皮胶原新生。

所以,ONDA既可以做【减脂】又可以做【紧肤】,当然更多时候,大家还是减脂与·紧肤一起做的,脂肪没了皮也不能松对吧!

那么,来总结一下:
ONDA是一款边减脂、边紧肤的仪器。比较类似我们之前推荐的既塑3D,同样是【身体】与【面部】都可以做的。
相对而言,ONDA尝鲜的门槛会更低(对钱包友好些)、单次的改善也是比较直观的、舒适度也会比较高一些。
Onda Pro技术优势
• Coolwaves®冷微波技术
• PGW精准技术
• 接触式冷卻系統5°C



Onda Pro手具
SHALLOW/POCKET:
01有效消减脂肪堆积,更快达到适当的温度
02 诱发胶原蛋白重塑, 刺激新胶原蛋白生成,促进紧致功效。
03 适用于面部溶脂及双下巴


ONDA PRO超微波有三种不同深度的探头,脸部松弛、颈纹明显或者是皮下脂肪较厚、有肉肉脸、婴儿肥的人,都适合做ONDA PRO超微波。
ONDA PRO超微波基于自身微波技术与针对皮下组织的加热,理论上来说在身体部分的治疗,如蝴蝶袖、肚子等都是可以达到减脂效果,且经美国FDA认证可达到改善橘皮的效果。

「Pocket探头● 3mm深度」,精准加热真皮层中,针对脸颊、下颌线、颈部火鸡脖。
「Shallow探头● 7mm深度」,同步作用于真皮层与浅层脂肪,有效加热局部松垂、肉肉脸、双下巴与中小面积部位。
「Deep探头● 12mm深度」,针对较厚的局部脂肪层,适用于腰腹、臀腿等部位的顽固脂肪。

单次疗程时间短,搭配三款不同深度的探头,可以由医生及医美师定制化治疗方案。
探头内置高效接触式低温5℃冷却系统,能在治疗时保持低温接触,让过程更舒适,同时避免皮肤表层过热或烫伤的情况发生。
02
ONDA
常见问题答疑?
>Q1:什么样的人适合使用Onda Pro?
A1:Onda Pro超微波治疗适合肌肤松弛、局部脂肪堆积或脂肪组织纤维化的人群,可精准聚焦作用于不同部位,例如面部、双下巴及身体局部区域等。
>Q2:Onda Pro会疼吗?
A2:Onda Pro疗程无需敷麻,整体感觉温和舒适、几乎无痛,且无伤口、无恢复期。治疗过程中仅会感受到局部温热感,疗程结束后可能出现轻微泛红,通常约 30 分钟内消退。
>Q3:疗程前需要做什么准备?
A3:Onda Pro治疗不需要特别的术前准备。
一般建议在疗程前后保持均衡饮食与健康的生活方式即可。
>Q4:一次疗程时间多长?
A4面颈部:平均约 10–12 分钟;
身体部位:约 15×15 cm 区域≈15 分钟。
>Q5:Onda Pro一共需要做几次疗程?
A5:疗程次数会依治疗部位与个人状况而有所不同。通常建议:每 2–4 周 进行一次,共 3–5 次疗程;不同部位可于同一天同时治疗。
>Q6:疗程后需要注意什么?
A7:建议疗程后:多补充水分,帮助代谢;维持均衡饮食;保持健康规律的生活作息。
03
不同ONDA 的区别?
目前市场上流行着ONDA、ONDA Plus、ONDA Pro三台仪器,也就是大家所说的一代、二代、三代。

为什么现在都在做 ONDA PRO?相比前两代,ONDA PRO 的优势不是一点点升级,而是“效果+体验”全面提升。
ONDA采用的是微波能量,是一股叠加式的后劲儿,体验过程接触头都是冰凉的,但皮下确实能产生热感。
比如体验面部的时候,皮肤表面一直是冰冰滑滑的,但是口腔内壁能感受到发热。
所以不耐烫的伙伴,接受不了类似 既塑3D加热到41-42℃以上的伙伴们,或许可以试试ONDA。
二代机ONDA PLUS增加了,一款可以用小气泡疏通淋巴,加速代谢的Plus手具,更适合身体上的操作。

三代机ONDA PRO将PLUS手具替换成更细致的3mm Pocket手具,可以加强对面部紧致皮肤的功效,更适合在脸上操作。

04
ONDA 的操作部位
ONDA的操作部位是以能量为换算滴,我们内测下来:
差不多脸上40-50kj,身体80-100kj(每家计算方式有点区别,这个不是绝对的),大致就是脸上皮薄、脂肪少,所以能量少。而身上皮厚、脂肪多能量需求更高。
少有机构会以寻常点位来进行操作,即使有点位,像腹部(小肚子)这样皮厚、脂肪多的位置,也会被拆分成上、下两个点位来算。

初次体验,腰部两侧是一个很好的选择,一来确实是犄角旮旯最难减的位置,二来变化体感会比较快,腰肚附近的脂肪是比较容易减掉的。
除了腰部和小肚子之外,手臂和大腿,以及妈妈臀还有富贵包都是常见的ONDA身体热门部位。

脸部,主要还是集中在下半脸的肉肉、下颌线模糊区域、双下巴的地方。
它和既塑3D的体验还不太一样,ONDA是滑动游走的,而既塑3D是定点盖章的,所以推荐选择ONDA瘦脸,还是要脸上肉比较多一点的人群,如果只是想削弱苹果肌某一个高点,还是更推荐既塑3D。

05
ONDA 的治疗流程
单次治疗差不多是30-60min左右(具体时间看部位、面积大小),进院会有评估(主要看一下体重和脂肪比例)、测量腰围、操作、再侧脸腰围。

对于初次体验身体,能明显感受前后维度的缩小,肌肤在触感上的变化,从软软肉肉变为紧到捏不出肉来,这是合适它【减脂】+【紧致】功能二合一的好处!

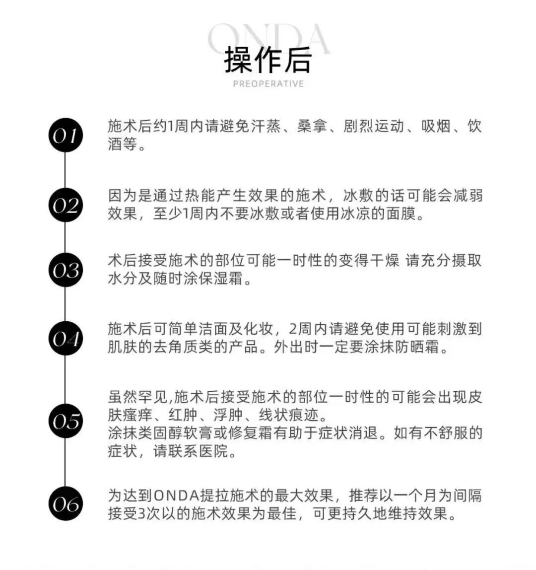
单次体验,无论是ONDA Plus还是ONDA Pro都是三个模式,先大手具、在小手具,最后是疏通淋巴放松、还是更细节的加强。一天可以在多个位置操作,术后24小时要多喝水(注意是水,不是饮料和果汁哦!),被破坏的脂肪需要最终通过尿液等形式排除体外哦~

每次ONDA的间隔大概在21~34天,需要看个人代谢情况而定,如果你经常运动排汗、大量喝水那么间隔就会短一些,反之亦然。
ONDA还是需要疗程进行的项目,一般3次为一个疗程,可以先安排给一些平时运动不到难减的位置。
